Guidelines for conducting
quantitative systematic review studies
Guia para conduzir
estudos de revisão sistemática quantitativa
Carlos Ramos-Galarza1-2*
, Patricia
García-Cruz1![]()
1 Facultad de Psicología, Pontificia Universidad Católica del Ecuador, Quito-Ecuador. Correo: [email protected]
2 Centro de Investigación en Mecatrónica y Sistemas Interactivos (MIST), Universidad Indoamérica, Quito-Ecuador.
Fecha de recepción: 04 de octubre de 2023.
Fecha de aceptación: 08 de diciembre de 2023.
Los procesos de investigación se construyen en diferentes niveles, desde el exploratorio o descriptivo, hasta llegar a un nivel explicativo. En el alcance de tipo exploratorio y descriptivo surgen los estudios de revisión sistemática cuantitativa, los cuales permiten identificar características de una línea de investigación mediante el análisis de publicaciones previas. En este artículo se propone una guía para la elaboración de este tipo de trabajos, en la que proponemos aspectos importantes como el planteamiento de preguntas de investigación, búsqueda de información en bases de datos científicas, los análisis estadísticos de los datos, el planteamiento de preguntas de investigación, entre otros temas importantes. El trabajo se cierra resaltando la importancia de la investigación de revisión sistemática cuantitativa y su aporte en la identificación y descripción de los elementos que pueden englobar una línea de investigación.
Palabras clave: Revisión sistemática cuantitativa, investigación científica, metodología de investigación.
Research processes are built at different levels, from the exploratory or descriptive to the explanatory level. In the exploratory and descriptive scope, quantitative systematic review studies arise, which allow the identification of characteristics of a line of research through the analysis of previous publications. This article proposes a guide for the elaboration of this type of work, in which we propose important aspects such as the formulation of research questions, the search for information in scientific databases, the statistical analysis of data, the formulation of research questions, among other important topics. The work closes by highlighting the importance of quantitative systematic review research and its contribution to the identification and description of the elements that can encompass a line of research.
Keywords: Quantitative systematic review, scientific research, research methodology.
Os processos de pesquisa são construídos em diferentes níveis, desde o exploratório ou descritivo, até chegar ao nível explicativo. No âmbito exploratório e descritivo surgem estudos quantitativos de revisão sistemática, que permitem identificar características de uma linha de pesquisa por meio da análise de publicações anteriores. Este artigo propõe um guia para a elaboração deste tipo de trabalho, no qual propomos aspectos importantes como a formulação de questões de pesquisa, busca de informações em bases de dados científicas, análise estatística dos dados, formulação de questões de pesquisa, entre outros importantes tópicos. O trabalho encerra destacando a importância da pesquisa quantitativa de revisão sistemática e sua contribuição para a identificação e descrição dos elementos que podem abranger uma linha de pesquisa.
Palavras-chave: Revisão sistemática quantitativa, pesquisa científica, metodologia de pesquisa.
Las revisiones sistemáticas incluyen el proceso de análisis de trabajos publicados previamente en una determinada línea de investigación. La revisión sistemática puede tener dos modalidades: (a) cualitativo, cuando se hace una sistematización de teorías y hallazgos empíricos previos y se los presenta en un estudio que organiza dicha información en categorías que describen el fenómeno, al estilo de una revisión de literatura; y (b) cuantitativo, que es realizado por medio de una sistematización de investigaciones publicadas, mediante la extracción de información relevante para el estudio y que permite realizar análisis estadísticos de tipo descriptivos para identificar el estado de una línea de investigación.
Los estudios de revisión sistemática cuantitativa, que abordaremos en este artículo, tienen un alcance de investigación de tipo exploratorio y descriptivo, puesto que su finalidad es identificar o caracterizar a un fenómeno de investigación de interés. Este tipo de revisiones se realizan cuando el investigador tiene un acercamiento inicial con una determinada línea y busca identificar qué se ha investigado y qué falta por abordar en la investigación de algún fenómeno.
Un tipo de investigación similar a la revisión sistemática cuantitativa es el meta-análisis, no obstante, existe una importante diferenciación entre ambos diseños de investigación. Mientras en la revisión sistemática cuantitativa se tiene un alcance descriptivo exploratorio, el meta-análisis busca llegar a un nivel explicativo. Esto se debe a que, en el primer tipo de investigación se realizan como máximo análisis de tendencia central o dispersión, lo cual caracteriza a los elementos de un estudio, mas no llega a permitir una explicación del fenómeno. En cambio, en el meta-análisis se plantean hipótesis de alcance superior al descriptivo, como son los niveles correlacionales, predictivo, experimental o causal experimental y, al igual que en las revisiones sistemáticas cuantitativas, se ejecutan los procesos estadísticos en base a los datos numéricos obtenidos en las publicaciones sobre el fenómeno de interés.
Actualmente las revisiones sistemáticas cuantitativas se han convertido en un diseño de investigación de elección por parte de estudiantes tesistas e investigadores que desean identificar diferentes elementos de una línea de investigación. Además de, al ser un estudio de carácter teórico, no es necesario que sea valorado por un Comité de Ética de investigación con seres humanos, puesto que no se está interactuando con otros individuos o poniendo en riesgo alguno a una persona.
Dentro del contexto planteado previamente, en este artículo se propone una guía para el desarrollo de estudios de revisión sistemática cuantitativa. A continuación, reflexionamos en algunos elementos claves para la realización de este tipo de investigaciones: (a) el planteamiento de una problemática de investigación, (b) las preguntas de investigación, (c) definición de palabras claves, (d) criterios de inclusión y exclusión, (e) búsqueda de información en bases de datos científicas, (f) análisis y discriminación de investigaciones recolectadas, (g) diagrama de flujo de la investigación, (h) tabla de extracción de información, (i) análisis estadístico de los datos y (j) discusión de la investigación.
El primer paso para realizar una revisión sistemática es plantear y definir la problemática de investigación, para eso es importante haber realizado previamente una revisión teórica de los temas de interés a investigar. Al revisar estudios previos y analizar la realidad en la que queremos profundizar, se puede encontrar y definir parámetros o temas más específicos que aún no han sido examinados. Con todo este proceso se logra establecer una problemática y tema de investigación delimitado, que a través de preguntas novedosas se logra resolver o conocer más a fondo sobre esa temática. En la figura 1 se puede visualizar el proceso descrito.

Fig. 1. Pasos para Plantear la Problemática de Investigación.
El investigador debe tener consideración que el problema de una investigación no surge de forma mágica o inmediata, sino que debe realizar un acercamiento importante al fenómeno para lograr identificar qué sería interesante investigar. Por tanto, para lograrlo, es indispensable revisar artículos publicados sobre el tema de interés, libros clásicos, conferencias, tesis y otras fuentes que le permitan identificar un aspecto que sea interesante y motivador de ser investigado.
Las preguntas de investigación son las guías del estudio de revisión sistemática cuantitativa, las cuales surgen a medida que el investigador se familiariza con el fenómeno de estudio. Las preguntas permiten tomar las acciones de búsqueda en las bases de datos, organización de la tabla de extracción, elaboración del diagrama de flujo del estudio y los análisis estadísticos posteriores.
Las preguntas dependen del nivel de profundidad que el investigador desee llegar en el estudio. Por ejemplo, se pueden hacer preguntas de características sociodemográficas de las publicaciones, como, por ejemplo, tamaños de la muestra, género de los participantes, edad, país, continente, profesión u otra. Un siguiente nivel de pregunta podría ser en torno a las técnicas de medición y extracción de la información, como, por ejemplo, qué pruebas de ejecución se aplicaron, cuestionarios de medición utilizados, escalas de observación conductual y otras formas de medición.
Si el investigador sigue profundizando podría estar interesado en identificar cuáles son las formas de tratamiento de un determinado trastorno, tiempos de duración, número de sesiones, características de la intervención, profesionales incluidos y otras características de los procesos de intervención. Otro elemento que podría permitir seguir adentrarse en la línea de estudio, sería el enfoque epistemológico abordado en las publicaciones analizadas o la escuela psicológica desde la cual se trabaja la investigación.
Como se dijo previamente, depende del investigador el nivel de profundidad de la revisión sistemática, por lo cual, debe ser consciente que preguntas muy superficiales generarían un análisis muy pobre y no aportarían significativamente en la descripción del fenómeno. Por tanto, se sugiere que el investigador sea sensible a las diferentes aristas que surgen en el fenómeno abordado y siga profundizando con preguntas interesantes que puedan ser respondidas en la fase de análisis de datos con procesos estadísticos.
Es importante indicar al investigador que los niveles de profundidad mencionados previamente son solamente una guía, puesto que para un ojo muy sensitivo con un determinado fenómeno o para un investigador apasionado de un tema, podría quedar corta nuestra propuesta y podría profundizar en mayor medida. Por tanto, las preguntas de investigación en revisión sistemática cuantitativa dependen de la profundidad a la que sea capaz de llegar el investigador con el fenómeno de interés.
Después de todos los pasos previos y de la delimitación del tema y la problemática de investigación, se definen términos importantes que pueden contener la información y los diferentes componentes del estudio a realizarse. Estos términos sirven de guía para toda la investigación, mostrando los parámetros requeridos de información en cada artículo a revisar. Las palabras claves pueden ser palabras que estén en el título, resumen o en las mismas palabras claves del documento que se analizará.
Las palabras claves surgen del planteamiento del problema del estudio, ya que aquí se definen las variables que se analizarán posteriormente. Por ejemplo, si la pregunta de investigación central será ¿Qué instrumentos se han desarrollado para evaluar las funciones ejecutivas? Las palabras clave de búsqueda podrían ser funciones ejecutivas, evaluación de funciones ejecutivas o instrumentos para medir funciones ejecutivas. Los términos claves se deben insertar en las bases de datos seleccionadas por el investigador en los diferentes idiomas con los cuales se vaya a trabajar en el estudio.
Al definir la metodología de investigación de una revisión sistemática cuantitativa, se realiza un protocolo para determinar los criterios de inclusión y exclusión, o también conocidos como los parámetros de elegibilidad de los artículos científicos o investigaciones previas. Es importante que estos criterios de elegibilidad sean definidos al inicio para poder discriminar los artículos y la información que estará dentro de la revisión sistemática [1]. Los criterios de exclusión son aquellos elementos que pueden tener las investigaciones previas o artículos que no forman parte de la investigación actual, es decir, los criterios diferenciales del presente estudio y otros, los cuales descartan a ciertos artículos para ingresar en el estudio de revisión que se está ejecutando. Por otro lado, los criterios inclusión son aquellas características que deben cumplir los artículos científicos para ser parte de la investigación. Según Stern [2] los criterios de inclusión más comunes son:
➔ Tipos de estudio.
➔ Tipo de intervención, actividad o fenómeno que se estudia.
➔ El resultado que se busca conocer o comparar.
➔ La población.
➔ Los idiomas de la investigación, aquellos idiomas que los investigadores conozcan para entender la información.
➔ El periodo de tiempo de las investigaciones.
Para buscar la información que necesitamos es importante hacerlo en bases de datos que sean reconocidas por la confiabilidad de sus artículos. Existen distintas bases de datos de acuerdo al área de conocimiento y una de las metabases más utilizadas es Scopus. En la Figura 2, se visualizan los elementos que se encuentran en Scopus.

Fig. 2. Elementos de la metabase Scopus.
Cuando buscamos información es importante utilizar las palabras claves para que la metabase nos arroje artículos relacionados al tema de búsqueda. Además, para que la búsqueda sea más precisa es importante usar las herramientas de los filtros, como el rango de años de publicación, tipo de documento, área temática, entre otros filtros que cuenta cada base de datos. Con la finalidad de obtener una investigación precisa y con la mayor cantidad de datos relacionados a los objetivos del estudio es fundamental realizar varias iteraciones, alternando las palabras claves y los filtros.
A más de la metabase Scopus, a nivel latinoamericano existen otras bases de datos que también aportan en las revisiones sistemáticas, como, por ejemplo, Scielo, Redalyc y Google Académico. En la figura 3 se puede visualizar los elementos de la búsqueda en la metabase Redalyc.

Fig. 3. Elementos de la metabase Redalyc.
Al momento que hacemos las búsquedas en las bases de datos, se obtienen en la mayoría de los casos muchos artículos, es por ese motivo que se debe realizar un protocolo para analizar y discriminar la información de los artículos a elegir y que se encuentre lo más relacionada al estudio. Los pasos a seguir en el protocolo de revisión sistemática de información, según León-Ron [4] son:
- Identificación: Se buscan artículos académicos en las metabases elegidas, tomando en cuenta los rangos de tiempo, el idioma y los filtros que se determinaron. Duplicación: Todos los artículos duplicados son eliminados.
- Elegibilidad: Se determinan los criterios de inclusión y exclusión que estén acordes a los objetivos de la investigación.
- Selección: Los artículos son descargados y leídos en su totalidad, para ser seleccionados acorde a los criterios de inclusión y exclusión.
- Sesgo: Todo el proceso es supervisado por un experto en el proceso de revisión sistemática, quien se encarga de verificar que todos los pasos del protocolo sean cumplidos.
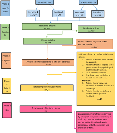
El diagrama de flujo es de gran utilidad en la revisión sistemática, debido a que permite graficar la metodología seguida en este tipo de estudio con cada una de sus fases. Con esta herramienta se puede visualizar los pasos que se siguieron para obtener, discriminar y analizar la información, lo que llega a ser una guía para verificar si el proceso de investigación fue realizado de forma correcta, lo que permite comprobar la veracidad de la información obtenida. A continuación, en la figura 4, se presenta un ejemplo de diagrama de flujo de la revisión sistemática.

Fig. 4. Ejemplo de Diagrama de Flujo.
Para hacer el análisis de datos, es necesario realizar primero una tabla de extracción de información, donde se clasificará la información más importante para el análisis. La cantidad de ítems a examinar dependerá de cada investigación y del objetivo de cada estudio. Los criterios que estén dentro de la tabla de extracción pueden ser datos cuantitativos y cualitativos, que el investigador podrá explicar en la redacción del estudio. En la figura 5 se puede visualizar un ejemplo de la tabla de extracción.

Fig. 5. Tabla de extracción y sus elementos.
En la revisión sistemática de tipo cuantitativo se realizan análisis de datos estadísticos que tengan un alcance descriptivo, como son las medidas de dispersión y tendencia central. Los estadísticos más comunes en este tipo de investigación son la frecuencia, porcentaje, media y desviación estándar [4]. A continuación, se describen los pasos que se deben seguir en la ejecución del proceso de análisis estadístico:
- Construcción de la base de datos en donde se codifican todas las variables con cada uno de los valores encontrados en las investigaciones analizadas.
- Identificación de variables nominales, ordinales y escala. Por ejemplo, las variables tipo nominal como el género, país o tipo de investigación, así como, variables de tipo ordinal como nivel académico, estatus socioeconómico, rendimiento académico, entre otras, nos permiten realizar un análisis de tipo básico como son frecuencias y porcentajes. Ya a nivel de una variable tipo escala, como puede ser, la puntuación en un test determinado, se puede realizar análisis de media o desviación estándar.
- Una vez identificadas variables y lista la base de datos, se procede a responder a las preguntas de investigación mediante los análisis estadísticos. Por ejemplo, se podría iniciar respondiendo a la pregunta, cuáles son los tamaños de muestra de los estudios realizados, para lo cual se realizaría un análisis estadístico descriptivo de media y desviación estándar con todos los tamaños de muestra recolectados. En la figura 6 se puede observar un ejemplo de este procedimiento.

Fig. 6. Ejemplos de preguntas de investigación con sus respuestas cuantitativas.
Es importante mencionar que no solamente se pueden hacer análisis de tipo cuantitativo, sino que, se podrían incluir datos que pueden enriquecer los resultados mediante una descripción de beneficios o limitaciones de los estudios analizados. Para realizar este paso se debe crear una categoría, como una especie de subtítulo, y se describiría el contenido de interés. Por ejemplo, en una investigación que realizamos previamente, creamos la categoría beneficios de los dispositivos tecnológicos en la cognición y describimos en narrativa este tipo de beneficios, lo cual, aportó significativamente en la presentación de los resultados.
En las conclusiones de una revisión sistemática se debe analizar hasta qué punto se logró identificar el estado de la línea de investigación abordada. Es decir, se tiene que dejar esclarecido qué se ha investigado y qué falta por abordar dentro de la temática de interés. De esta manera se puede identificar el estado de una cuestión en el tema empírico y así poder dejar la posibilidad de abordar el fenómeno desde diversos puntos de la investigación.
Otro punto que se debe incluir en la conclusión es el beneficio obtenido con la investigación y qué aportes se realizan al estado de la línea de investigación con la revisión sistemática realizada. Este punto es central ya que el lector debe recibir del autor del estudio, los puntos que se aportan en el fenómeno abordado y así poder identificar los aspectos positivos del proceso ejecutado.
Posteriormente, se debe analizar y explicar cada uno de los resultados obtenidos en base a investigaciones previas que concuerdan o discrepan con los hallazgos obtenidos en el estudio. De esta manera, cada uno de los resultados pueden interpretarse en base a evidencia empírica descrita previamente. Otro elemento que permite explicar los resultados es el uso de teorías clásicas que enriquezcan la comprensión de los hallazgos presentados. De esta manera se busca dejar un sentido lógico a cada uno de los resultados presentados en el estudio.
Finalmente, se debe escribir los apartados de limitaciones del estudio e investigación futura. En el primer elemento se debe hacer un análisis de los factores que pudieron haber influido para no tener un completo control de los hallazgos del estudio. En la investigación futura se deben describir los diferentes estudios próximos que se pueden ejecutar luego de la realización de la revisión sistemática.
En el presente estudio se describieron los pasos a seguir para realizar una investigación de revisión sistemática cuantitativa. Los pasos descritos son: el planteamiento de la problemática de investigación, preguntas de investigación, determinar palabras claves, establecer criterios de inclusión y exclusión, búsqueda de información en bases de datos científicas, análisis y discriminación de investigaciones recolectadas, diagrama de flujo de la investigación, elaboración de la tabla de extracción de información y análisis estadísticos de los datos.
Las investigaciones de revisiones sistemáticas permiten conocer los avances y estudios que se han realizado hasta la fecha sobre un tema en específico, aportando con bibliografía y datos bases para futuras investigaciones. Además, al recopilar información sobre un tema delimitado contribuye a la comunidad científica mostrando vacíos o áreas sin explorar de esa materia en particular.
Existen varias limitaciones de la revisión sistemática, una de las principales limitaciones es que este tipo de investigación es un estudio exploratorio descriptivo, lo que permite aportar con información, bibliografía y detallar ciertos conocimientos, pero no aplica ninguno de ellos. De la misma forma, las investigaciones de revisión sistemática pueden servir como un mapa, donde se puede identificar los temas de mayor interés y con una mayor cantidad de investigación, además, de aquellos temas que aún no están siendo profundizados y que puedan servir como problemáticas para próximas investigaciones.
En relación con esto, futuros estudios pueden aportar con un análisis más profundo sobre las consecuencias de las investigaciones de revisión sistemática. Además, en un futuro a partir de este estudio, nos proponemos realizar un meta-análisis y otros artículos que permitan detallar sobre las distintas herramientas de la investigación cuantitativa.
[1] T. Meline, «Selecting Studies for Systematic Review: Inclusion and Exclusion Criteria,» CICSD, vol. 33, nº 1092-5171/06/3301-0021, pp. 21-27, 2006.
[2] C. Stern, Z. Jordan y A. McArthur, «Developing the Review Question and Inclusion Criteria,» American Journal of Nursing, vol. 114, nº 4, pp. 53-56, 2014.
[3] V. León-Ron, F. Sáez, J. Mella, M. Posso-Yépez, C. Ramos y L. Karla, «Revisión sistemática sobre instrumentos de autorregulación del aprendizaje diseñados para estudiantes,» Espacios, vol. 41, nº 11, pp. 29-53, 2020.
[4] Ramos-Galarza, C. Fundamentos de investigación para psicólogos: primer round. Editorial Don Bosco, 2019.

Carlos Ramos Galarza. ORCID iD
https://orcid.org/0000-0001-5614-1994
Es PhD en Psicología y neuropsicólogo clínico. Profesor titular principal de la
Facultad de Psicología de la Pontificia Universidad Católica del Ecuador y
Científico del Laboratorio de Mecatrónica y Sistemas Interactivos de la
Universidad Tecnológica Indoamérica. Su interés científico actual se encuentra
en la relación que existe entre el funcionamiento cerebral y los procesos de
regulación consciente del comportamiento.

Patricia García Cruz. ORCID iD
https://orcid.org/0009-0008-0039-4149
Psicóloga Clínica graduada en la Pontificia Universidad Católica del Ecuador,
Diplomado en Psicopatología Criminal y Forense de la Federación Mexicana de
Criminalística y Criminología; Diplomado en Terapias Cognitivas Conductuales y
Terapias Contextuales de Tercera Generación y Diplomado en Psicoterapia
Infantil, ambos con el aval de la Universidad Nacional de Tumbes. Actualmente,
se encuentra cursando su Máster Universitario en Terapias de Tercera Generación
en la Universidad Internacional de Valencia, es psicoterapeuta del CPA de la
Universidad de las Américas y asistente de investigación en la Universidad
Indoamérica.
![]()
This work is licensed under the Creative Commons Attribution 4.0 International License. To view a copy of this license, visit http://creativecommons.org/licenses/by/4.0/ or send a letter to Creative Commons, PO Box 1866, Mountain View, CA 94042, USA.